Processen automatiseren in ArcGIS – wat, wanneer en hoe?

De laatste tijd houd ik mij bij klanten veel bezig met het automatiseren van processen. Veel zaken in ArcGIS en de werkprocessen van nutsbedrijven zijn eenvoudiger in te richten. In dit blog neem ik u mee en vertel ik wat ik versta onder het automatiseren van processen, wanneer u deze kunt toepassen en hoe u dit doet.

Het automatiseren van processen heeft 3 duidelijke voordelen:

  1. Het proces kan sneller uitgevoerd worden.
  2. Er worden minder fouten gemaakt.
  3. Het proces is eenvoudiger over te dragen.

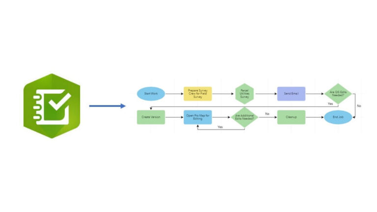
Op het gebied van processen automatiseren heeft Esri het product ArcGIS Workflow Manager. Dit product is er niet alleen voor ArcGIS Pro en Enterprise, maar komt nu ook voor ArcGIS Online. Op de website van Esri staat veel meer informatie.

Via deze pagina is onder ‘resources’ van alles te vinden; van blogs over wat nieuw is in de laatste release tot tutorials over bijvoorbeeld het koppelen van Survey123. Met Survey123 kunt u natuurlijk al informatie verzamelen, zowel intern als extern. Maar met de koppeling van ArcGIS Workflow kunt u nog efficiënter werken.

Koppelen aan Survey123

U kunt dan niet alleen een Survey123 opnemen in het werkproces, maar ook via groepen bepalen wie welk formulier krijgt en wat die persoon daarin mag doen. Dit soort functies zijn handig bij werkprocessen zoals het controleren van een asset. Dat kan een periodieke inspectie zijn of een toevallige waarneming van een probleem door een onderhoudsmonteur; Veel is er vergelijkbaar maar de workflow wordt net anders doorlopen. Meer informatie hier.

Periodieke controles

ArcGIS Workflow is een krachtig hulpmiddel wat snel verder ontwikkeld. Zo is er de nieuwe functie om workflows te agenderen/plannen; hiermee kunt u op gezette tijden een inspectie starten. Dat is interessant voor controles van assets die op vaste tijden worden gepland. Hiermee is een mooie historie op te bouwen.

Benieuwd naar meer informatie over ArcGIS Workflow? Vraag dan een demo aan!

Next Article

Locaties vinden binnen een postcode met de ArcGIS Geocoding service

Read this article